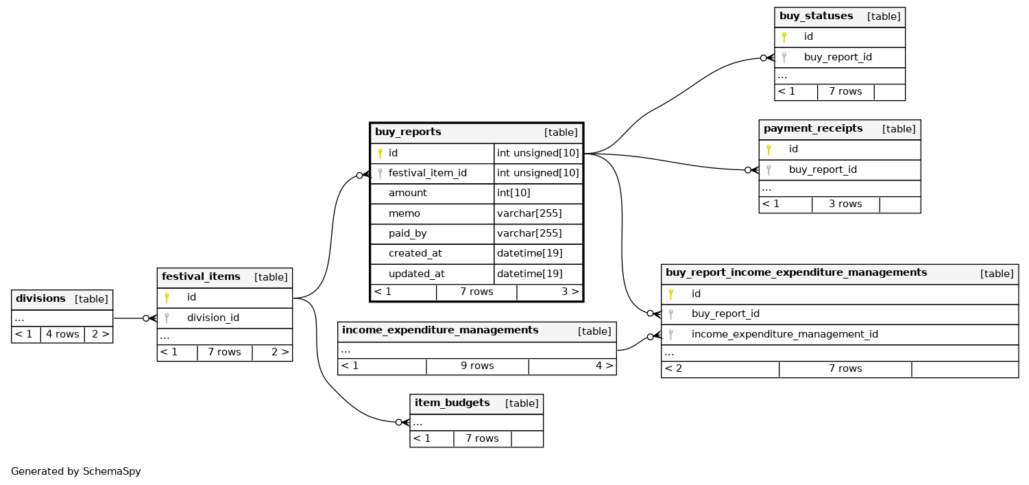
buy_reports

7 rows


Columns

Column Type Size Nulls Auto Default Children Parents Comments
id INT UNSIGNED 10 null
buy_report_income_expenditure_managements.buy_report_id buy_report_income_expenditure_managements_ibfk_1 C
buy_statuses.buy_report_id buy_statuses_ibfk_1 C
payment_receipts.buy_report_id payment_receipts_ibfk_1 C
festival_item_id INT UNSIGNED 10 null
festival_items.id buy_reports_ibfk_1 C
amount INT 10 null
memo VARCHAR 255 null
VARCHAR 255 null
created_at DATETIME 19 CURRENT_TIMESTAMP
updated_at DATETIME 19 CURRENT_TIMESTAMP

Indexes

Constraint Name Type Sort Column(s)
PRIMARY Primary key Asc id
festival_item_id_foreign_key Performance Asc festival_item_id

Relationships